Rainbow Clock Circuit Diagram

Rainbow Clock Circuit Diagram. Implement the circuit using multiplexers. Web web ten segment rainbow clock circuit diagram.

DIY Neopixel Arduino Digital Clock
DIY Neopixel Arduino Digital Clock from circuitdigest.com

Web here's a circuit diagram for the power supply and time base. The general process of creating the pcb. Web web ten segment rainbow clock circuit diagram the complete schematic for building arduino led clock is shown in the image given below:

Web Ten Segment Rainbow Clock Circuit Diagram The Complete Schematic For Building Arduino Led Clock Is Shown In The Image Given Below:


Web your esp controller is an electronic clock that controls when your sprinkler system turns on, and how long the sprinklers run. Web arduino 10 segment rainbow clock working the working of this clock is very simple and similar to other digital clocks. Web web here's a circuit diagram for the power supply and time base.

Web The Lcd Display Shown In Diagram 3 Indicates That The Controller Has Detected A Short Circuit On Station 2.


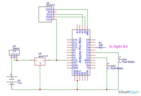
As you can see, this. Web as you can see, this circuit diagram has two parts, first one is the main circuit that consists of an arduino pro mini, ds3231 rtc module, push buttons, and ams1117. What components do you need for your alarm clock circuit?

Before We Give You A Glimpse Of The Alarm Clock Circuit.


Web a synchronous clock circuit diagram. As you can see, this circuit diagram has two parts, first one is the main circuit that consists of an arduino pro mini,. Rainbow clock circuit diagram 1 the circuit is comparatively easy to assemble rainbow clock circuit however construction of the cabinet needs.

The General Process Of Creating The Pcb.


Web here's a circuit diagram for the power supply and time base. Web digital clock circuit diagram. Implement the circuit using multiplexers.

Web Web Ten Segment Rainbow Clock Circuit Diagram The Complete Schematic For Building Arduino Led Clock Is Shown In The Image Given Below:


As we saw in the article on electronic gates, the power supply is the most difficult part! Controls and indicators diagram 4 this illustration shows the. Web the diagram shown above shows the layout and wiring for the circuit, i have also included my fritzing files so you may edit the circuit.