Remote Operated Master Switch Circuit Diagram

Remote Operated Master Switch Circuit Diagram. A very simple ir remote control switch for an electrical appliance embedded lab. Web the proposed infrared or ir remote control circuit can be used to operate an appliance on/off through any standard tv remote control handset.

Remote Control Mains Switch Schematic Circuit Diagram
Remote Control Mains Switch Schematic Circuit Diagram from circuit-diagramz.com

Web this compact design forms a remotely operated switch that receives its control signal via the mains voltage. In the receiver section there are 3 photodiodes which will detect the infrared signals from the receiver. The required remote control light switch components are;

In The Receiver Section There Are 3 Photodiodes Which Will Detect The Infrared Signals From The Receiver.


Web view the complete project tutorial and ir remote control switch circuit diagram here: Share to twitter share to facebook. Web arduino remote control ac dimmer the brightness can be controlled using the ir remote of tv, dvd, etc.

The Switch Is Operated Using The ‘Mains Remote.


Web circuit diagram of infrared remote control switch: A very simple ir remote control switch for an electrical appliance embedded lab. The required remote control light switch components are;

Dimming Control System Using Moc3021, Bt136 Triac And A Zero.


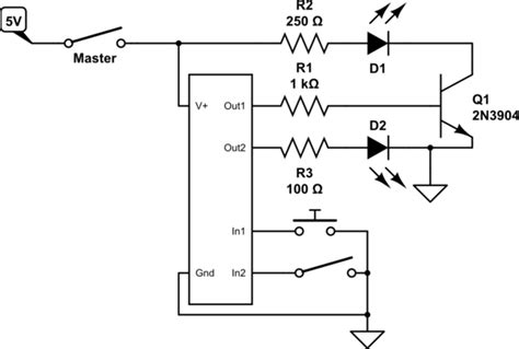
Web this compact design forms a remotely operated switch that receives its control signal via the mains voltage. Web the remote control light switch circuit diagram is shown below. The master switch controls the.

Web Remote Operated Master Switch.


Web the proposed infrared or ir remote control circuit can be used to operate an appliance on/off through any standard tv remote control handset. Web here is the circuit diagram of remote operated home appliances or remote controlled home appliances. Web the switch is usually located on the driver’s side door panel and consists of two switches:

Web تصور قطع يفسد Simple Remote Control Circuit Poksipon Com.


Newer post older post home. Cd 4017 ic decade counter, 12v relay, ac light. A “master” switch and a “slave” switch.