Schematic Diagrams Circuit Components Flvs

Schematic Diagrams Circuit Components Flvs. Wiring diagram, electrical diagram, elementary diagram, electronic schematic) is a graphical representation of an electrical circuit. Web a schematic diagram is a visual representation of a project plan that is prepared using lines and generic icons to keep the drawing extremely simple and easily understandable.

Circuit Diagram As you can see this is a fairly standard L… Flickr
Circuit Diagram As you can see this is a fairly standard L… Flickr from www.flickr.com

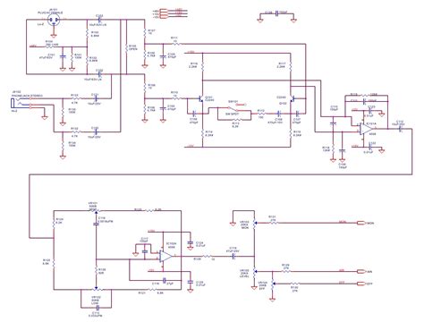
Web the circuit symbols represent the various circuit and electronic components in a circuit diagram in the circuit and electronics world. Web 1.0 given a block diagram, print, or schematic, identify the basic component symbols as presented in this module. This schematic shows a simple circuit, which includes a battery and a switch schematics can.

So Far We've Defined The Most Common Components (Resistor, Capacitor, And Inductor) And Sources.


Web browse the selection of components available to use in circuit diagram. Which component in a circuit does it represent? Web a circuit diagram, also known as an electrical diagram, elementary diagram, or electronic schematic, is a graphical representation that simplifies an electrical circuit.

Enabling Objectives 1.1 Identify The Symbols Used.


Web 1.0 given a block diagram, print, or schematic, identify the basic component symbols as presented in this module. Follow these steps to create an. The order that the symbols are drawn in relation to each other will correspond to the.

Web Written By Willy Mcallister.


Electrical systems camosun college bccampus (download for free at. Web chemists use schematic drawings to describe how different elements interact with each other to create a product. Web a schematic diagram is a visual representation of a project plan that is prepared using lines and generic icons to keep the drawing extremely simple and easily understandable.

Electric Circuits, Especially For Electronics, Are Composed Of Many Components, With.


Web whether you call it an elementary diagram, electronic schematic, or circuit diagram, it’s an important resource for any electrical engineer. Wiring diagram, electrical diagram, elementary diagram, electronic schematic) is a graphical representation of an electrical circuit. Web schematic diagrams are functional representations of electric circuits.

Web A Schematic Diagram Is A Picture That Represents The Components Of A Process, Device, Or Other Object Using Abstract, Often Standardized Symbols And Lines.


Web mar 19, 2021 2: Contribute your own on github. We are developing methods for analyzing a circuit.